Il Diodo è come una valvola per un fluido: permette alla corrente di scorrere in una direzione ma non nell’altra.
Come possiamo renderli utili per noi?
Questo articolo fa parte di una piccola serie che tratta di componenti elettronici discreti e di come usarli, in base alla mia esperienza con Arduino e piattaforme MCU in generale.
Non ha la pretesa di essere una guida onnicomprensiva o di sostituire un corso di elettronica; tocchiamo gli argomenti più comuni per le architetture con MCU, ma troviamo anche informazioni utili per sviluppare ulteriormente il soggetto in modo autonomo, tramite test e ragionamento.
A cosa serve?
Il diodo è un semiconduttore (dal latino semi-: metà e -conduttore = conduttore a metà) e conduce appunto solo in una direzione; è dotato di due poli: Anodo e Catodo. Il triangolo va nella direzione dal primo al secondo, e la corrente fluirà nella stessa direzione.

Questo, in un mondo ideale. Nel mondo vero, c’è il trucco: ogni diodo, a seconda del tipo, ha un valore che si chiama Vf o Forward Voltage, che è la caduta di tensione che provoca a cavallo dei terminali quando si cerca di usarlo. Proprio come accade per i Resistori, con la differenza che mentre la caduta di tensione su un Resistore è proporzionale alla corrente che lo attraversa, per un Diodo è un parametro costante, ereditato al battesimo.
Per i diodi in silicio, che sono tra i primi e i più diffusi, tipicamente la caduta di tensione è di 0.6-0.7V che non è indifferente quando si parla di basse tensioni; per fare un esempio, questo è l’effetto quando si cerca di far transitare una sinusoide attraverso un diodo in silicio:
come si vede, passa solo la semionda positiva, e questo è quello che volevamo, ma il diodo se ne trattiene una parte fissa. Se cerco un’analogia con il mondo reale, la prima cosa che mi viene in mente è “il pizzo”. In questo caso il “diodo mafioso” di turno chiede 0.7V.
I parametri importanti per un diodo, da osservare con attenzione, sono:
- Vf: come visto sopra, Forward Voltage, o Tensione Diretta
- If: corrente massima che può attraversare il diodo
- Vr: Reverse Voltage (o breakdown), o Tensione Inversa
Per la corrente, è abbastanza chiaro il motivo: con una caduta di tensione di 0.7V, se ci passa attraverso anche solo un Ampere e mezzo, il diodo deve dissipare più di 1 Watt (vedi legge di Ohm):
P = I * V = 1.5A * 0.7V = 1.05W
Il Reverse Voltage indica la tensione massima contraria che si può applicare: andando oltre, il diodo si apre come una cozza e lascia fluire corrente in entrambe le direzioni, negando l’effetto di averlo incluso nella circuiteria. Della serie: tanto valeva metterci un filo.
Una ragione per utilizzare diodi in un circuito digitale è questa: ipotizziamo di avere un piedino che sta emettendo un’onda quadra e di volerla usare per caricare un condensatore tramite un resistore; quando il piedino che sta emettendo il segnale è a 1, creerà una differenza di potenziale che si traduce in una corrente attraverso il resistore, che a sua volta carica il condensatore; ma quando il piedino va a 0, imporrà uno scaricamento del condensatore stesso, facendoci letteralmente tornare al punto da cui eravamo partiti; mettendoci un diodo a mo’ di “valvola”, prenderemo la corrente che si crea quando è 1, e negheremo la corrente in senso inverso che lo scaricherebbe. Come qui:
il diodo impedirà il riflusso di corrente
Rosso: senza diodo: come si vede, quando il piedino va a zero, scarica il condensatore e annulla lo sforzo fatto finora.
Nota: la curva diversa tra la carica e la scarica è dovuta alla “distanza” tra la tensione ai capi del condensatore e la tensione da raggiungere: più è distante, più il flusso di corrente è intenso; vedere l’articolo Condensatori per chiarimenti.
Violetto: con diodo: la caduta di tensione del diodo si fa notare a primo ciclo, ma si vede anche che, una volta acquisita una tensione, il condensatore non si scarica e al successivo impulso si riparte da lì. Inoltre, quando gli impulsi smettono, mantiene la tensione raggiunta; al contario, il condensatore senza diodo si scarica fino a zero. In questo esempio ipotetico, è ciò che volevamo ottenere.
Nota: Arduino non ha uscite analogiche, ma talvolta sarebbe utile poter emettere una tensione variabile anziché un segnale digitale. Il modo per ottenere con precisione questo scopo è di usare un DAC (Digital to Analog Converter, o Convertitore Digitale-Analogico) il quale, una volta che gli abbiamo “detto” in digitale che tensione vogliamo in uscita, emetterà sul piedino apposito quella tensione; ma un sistema per realizzare un DAC rudimentale è quello di creare intorno a un condensatore un circuito di carica dipendente da un piedino, ed uno di scarica invece indipendente (connesso a GND); modulando adeguatamente un segnale PWM è possibile ottenere ai capi del condensatore una tensione variabile in base al duty cycle del PWM.
Ribadisco il “rudimentale”, ma per avere una vaga idea del livello PWM, in fase sperimentale, funziona.
Ma, questi Diodi, vediamoli in faccia: ecco alcuni esemplari:
spiccano a sinistra 1N4001, diodi in silicio da 1A;
i piccoli trasparenti in orizzontale sono 1N4148, diodi di segnale;
un diodo ad alta tensione in formato TO-220 (case col buco);
un raddrizzatore di potenza già usato, con reofori ancora saldati;
un ponte di diodi (si notino i due ingressi per l’alternata contrassegnati da ~ e le uscite +/- della continua);
in alto, in formato SMD: a sinistra una striscia di quad TVSD (vedi descrizione più avanti), che include una batteria di 4 diodi della varietà TVSD per protezione circuiti in unico package; a destra, un doppio diodo di potenza a Catodo comune; questo formato permette di avere due diodi con Anodo indipendente, per particolari usi in fase di progettazione.
Vediamo ora se nelle varianti che rientrano nella famiglia dei diodi c’è qualcosa che potrebbe interessarci.
Principali tipi di Diodi
Diodo di Segnale
Di ridotte dimensioni, annovera il classico 1N4148 in silicio, ma si trova anche in Germanio, che ha la caratteristica di avere una caduta di tensione notevolmente più bassa (0.2-0.3V). I diodi di segnale, come dice la definizione stessa, sopportano correnti molto basse.
Nota: il simbolo è lo stesso del diodo standard.
Diodo di Potenza/Raddrizzatore
Capace di portare larghe correnti ed opporre una robusta barriera alle tensioni inverse (Vr), viene utilizzato principalmente per “raddrizzare”, ovvero convertire tensione/corrente alternata in continua.
I Raddrizzatori esistono in configurazione a singolo Diodo, oppure in una configurazione denominata “Ponte di Diodi” in un unico componente; la specialità “Ponte” permette di sfruttare non solo una delle due semionde (quella positiva), ma di far “girare” la semionda negativa in positivo ed utilizzarla.
Nota: anche nel caso del Diodo raddrizzatore, il simbolo è quello del diodo standard.
Esempio di Diodo singolo (simile a sopra):

In questo caso la semionda negativa è inutile: l’energia erogata alla fonte non è recuperabile.
Ponte di Diodi:

La semionda negativa viene “girata” a nostro vantaggio: facendola diventare positiva, possiamo utilizzare tutta l’energia in arrivo.
Ecco come funziona:
Credito: https://www.electronics-tutorials.ws/diode/diode_6.html
Personalmente, ho sempre trovato questa cosa geniale. Si noti però che la caduta di tensione è Vf * 2, poiché il flusso deve attraversare due Diodi, e “pagare il pizzo” ad entrambi.
Zener
lo Zener è in tutto e per tutto un diodo, ma ha la caratteristica di avere una tensione di breakdown (Vr) bassa, e ben precisa: viene utilizzato in configurazione “inversa”, in parallelo e a monte di componenti che devono essere protetti da sovratensioni. Spesso, in ambienti dove è possibile che si verifichino segnali imprecisi, lo zener è utilizzato per proteggere i piedini dell’Arduino da sovratensioni che sarebbero letali. Ecco come utilizzarlo per purificare un segnale:
usando lo stesso esempio di onda quadra “sporca” che abbiamo ripulito in precedenza con un condensatore, con un grosso picco sul fronte crescente:
Lo zener assorbe l’impulso quasi completamente; essendo il diodo da 4.7 Volt, la piccola sporcatura rimane all’interno dei parametri di accettabilità per Arduino, pur consentendo una chiara identificazione dell’1 logico.
In aggiunta, qualora il segnale dovesse per qualche ragione diventare negativo, il flusso transiterebbe interamente nel diodo, proteggendo il piedino.
Schottky
Nota: lo Schottky ha parecchi vantaggi rispetto al silicio, ma conta un difetto: un Vr mediamente più basso.
Grazie alla sua tecnologia, Schottky ha una caduta di tensione Vf moderata (anche sotto il decimo di Volt, in alcuni casi) e una grande prontezza di riflessi a reagire al cambio di polarità, il che lo rende molto efficace per circuiti ad alta/altissima frequenza, oppure per “domare” picchi transitori che potrebbero danneggiare la circuiteria.
Per quanto riguarda quest’ultimo aspetto ci terrei a fare un esempio, anche se coinvolge componenti che vedremo più avanti; perché quando uno parla di “picchi transitori” sembra una cosa remota, ed invece è giusto che si sappia di cosa stiamo parlando.
Facciamo finta di avere un carico induttivo. Carichi induttivi sono quelli che comprendono bobine, avvolgimenti, traslazioni da energia elettrica ad energia magnetica in generale. Esempio lampante: un motore.
In questo circuito abbiamo un carico, alimentato a 12V, pilotato da un impulso PWM al 30% a 5V, come farebbe un Arduino.
Nota: il componente attivo (IRL3915) è un MOSFET (che tratteremo adeguatamente quando parleremo di semiconduttori) e funziona come un interruttore: quando sente l’impulso positivo l’interruttore si chiude lasciando passare corrente; quando l’impulso torna a zero si apre. Niente di così eccitante da scrivere sonetti e odi.
Ma la minaccia cova nell’ombra: prendiamo impulso (punto I) e la tensione nel punto A e vediamo com’è.

0.5ms: arriva l’impulso che chiude l’interruttore: la tensione su A va a GND (0V), la corrente inizia a fluire, tutto regolare. Dopo 300us l’impulso cessa, il circuito si apre, ed è qui che si verifica l’orrore: una punta di tensione a 66V circa, quindi un bell’accrocchio di roba che vediamo qui in dettaglio:
Come prima cosa, appena cadiamo dai 66V andiamo in negativo: non di tanto, -0.67V, comunque è una cosa che alla circuiteria digitale NON piace.
Poi abbiamo una oscillazione spontanea che si smorza da sola nel tempo, ma che inizia con un picco da 23-24V, sempre più debole, fino a riassorbirsi.
Ci troviamo con una lacrimuccia davanti al nostro circuito ancora fumigante, ed è ora di fare un debriefing: ci chiediamo come è potuto succedere. Faccio uno spoiler e lo dico io.
Il passaggio della corrente in un reoforo (un filo, una traccia su una PCB..) genera sempre un campo magnetico, ma è normalmente trascurabile; i circuiti induttivi invece lo fanno di proposito, e in modo significativo: quando costringiamo la corrente ad entrare in un ottovolante, una spirale -o più tecnicamente un avvolgimento o una bobina- una ingente quantità di energia elettrica viene convertita in energia magnetica.
Finché il circuito è chiuso e la corrente fluisce, siamo in un relativo stato di quiete; ma quando il circuito viene aperto, ci troviamo con un anello di energia magnetica che da qualche parte vuole andare; violentemente, se necessario. C’è un bell’avvolgimento lì a disposizione, e l’energia magnetica ci si tuffa, con estrema determinazione di voler ridiventare energia elettrica. Che tuttavia non sa dove andare e si esprime in una tensione temporanea ai capi della nostra bobina.
Nota: l’oscillazione che vediamo è un po’ complicata, ma semplifichiamola così: è un tira-e-molla tra energia magnetica che vuole tornare elettrica, ma così facendo si riconverte in energia magnetica, fino a a consumarsi grazie alla resistenza interna che trasforma l’energia in calore.
Il problema è questo: non è che il carico sia interamente isolato dal resto quando ciò avviene: sul lato alimentazione, siamo attaccati al positivo, e dall’altra parte siamo sempre collegati a un “interruttore” virtuale; questo “interruttore” potrebbe essere dimensionato per un massimo di 30V, che considerando i 12V di alimentazione sarebbero ridondanti, ma coi 66V che gli arrivano tra capo e collo forse qualche colpo di tosse gli viene.
Inoltre, questo si ripete ad ogni impulso. In questo caso stiamo lavorando a 1KHz, 1000 volte al secondo: ovvero 1000 martellate alla circuiteria al secondo. Non ci vuole una laurea in astrofisica per capire che non va bene. Quindi? Come ci mettiamo un tappo? Così:
La parte destra contiene lo stesso circuito (che sfrutta lo stesso impulso), ma con un componente in più: uno Schottky.
Lo Schottky è collegato in modo da non disturbare il normale flusso di corrente quando il carico è alimentato (il catodo è ad una tensione superiore rispetto all’anodo, quindi non conduce); ma quando apriamo il circuito la tensione sull’anodo diventa decisamente superiore, e l’energia magnetica si sfoga attraverso il diodo. Vediamo come si comporta Vb rispetto a Va:
La traccia in violetto ci fa tirare un sospiro di sollievo: questo è quello che succede in un carico non induttivo, e quello che ci aspettiamo di vedere sempre: niente sforamenti in negativo, niente picchi, niente molle. Ci rimane solo una curiosità: cosa succede al diodo in quel momento cruciale?

Nota: Qui vediamo la tensione Va (verde), che con la circuiteria sul lato del diodo non c’entra, ma è solo per collocare nel tempo cosa succede senza il diodo.
Ecco quello che gli succede: riassorbe l’energia sotto forma di corrente, ributtandola a monte del carico per poter sfruttare lo smorzamento tramite la resistenza del carico stesso. L’energia è parecchia, infatti la corrente è circa mezzo Ampere, ma.. meglio attraverso il diodo che addosso agli altri componenti. Non è superfluo sottolineare che il diodo deve essere dimensionato adeguatamente.
Nota: ho usato uno Schottky perché per questa applicazione sono consigliabili; tuttavia, in presenza di basse frequenze, se un diodo al silicio è sufficientemente veloce a reagire, nulla osta.
Il comportamento di un carico induttivo può dover essere domato, come in questi casi; tuttavia, la caratteristica dell’energia magnetica, ed il modo rabbioso con cui vuole tornare ad essere energia elettrica, può essere incanalato.. e 66V da 12V sono solo l’inizio; infatti ad un certo punto nel prossimo futuro vedremo un progettino che sconsiglio ai deboli di cuore (e ai portatori di pace-maker): un elevatore di tensione.
TVSD
O Transient Voltage Suppression Diode, è un piccolo mostro indispensabile per proteggere i delicati input della circuiteria digitale da ambienti ostili (tipo industriale) che portano in dote radiazioni elettromagnetiche e picchi transitori.
A seconda del tipo, sono costruiti per sopportare e sopprimere anche kV di picco, purché per una durata limitatissima di tempo, e si prestano infatti perfettamente per interferenze elettromagnetiche. Non hanno una polarità specifica: in qualunque direzione sia il picco, viene intercettato. Quando associati a un piedino, non influiscono sul regolare funzionamento, salvo parare i colpi inattesi.
Vengono collegati come lo Zener, in parallelo al piedino da proteggere:
Un resistore è sempre consigliato, considerando che se dobbiamo proteggere un piedino di input su Arduino, nella maggioranza dei casi stiamo parlando di segnali e non dobbiamo preoccuparci di correnti significative che potrebbero abbassare la tensione a causa del resistore.
I “quad” SMD illustrati nell’immagine più sopra hanno questa configurazione:
LED
Light Emitting Diode o Diodo Luminoso. Fa parte della famiglia e la sua caratteristica principale è quella di illuminarsi quando attraversato da una corrente (nel verso giusto). Infatti, come un diodo, impedisce il flusso di corrente nella direzione sbagliata ma, per assicurarne la longevità, va trattato con cura.
Il prossimo articolo parlerà proprio di questo.
Laser
E’ un particolare LED che anziché emettere un raggio diffuso, lo concentra in un Laser. PG ne ha già mostrato l’uso in un altro articolo, che consiglio.
Sfruttare i difetti a nostro vantaggio
Il “difetto” della caduta di tensione fissa è qualcosa che finora abbiamo solo subìto. Ma possiamo girarla a nostro vantaggio; un paio di esempi.
Ingannare un Regolatore
Chi non ha mai usato un regolatore di tensione prima? Mi riferisco ai componenti come 7805, 7812 eccetera. Da usare sono molto semplici: hanno un piedino per l’ingresso, GND come riferimento, ed in uscita forniscono 5 Volt il 7805, 9 Volt il 7809, 12 Volt il 7812, e così via.
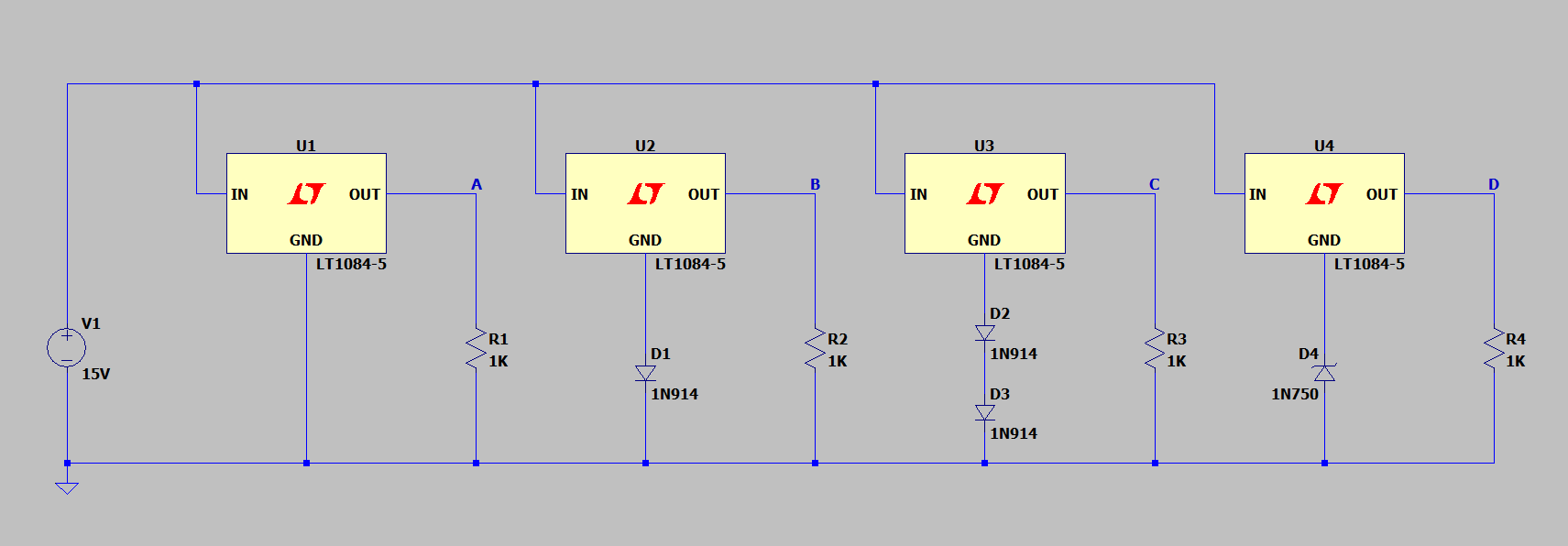
Ma se ci serve una tensione leggermente diversa e non esiste il 78xx del valore giusto? Trampellando con dei diodi possiamo avvicinarci al valore che ci interessa; prendiamo questo circuito che ho disegnato per fare la comparazione; c’è una tensione di ingresso di 15V e 4 regolatori LT1084-5 che sono equivalenti al 7805.
Il primo è liscio, collegato in modo canonico;
Al secondo abbiamo aggiunto sul GND un diodo al silicio, orientato in modo da sfruttare la sua intrinseca caduta di tensione, in questo caso di 0.66V;
Al terzo abbiamo aggiunto due diodi dello stesso tipo, che sommati fanno una caduta di tensione di 1.32V;
Il quarto, per completezza, include uno Zener da 4.7V; nota: è connesso in modo da sfruttare il suo Vr
Misurando la tensione in uscita nei punto A, B, C e D, otteniamo tensioni diverse: i 5V del regolatore, più le varie cadute di tensione aggiuntive:
Nota: per semplicità ho omesso i componenti aggiuntivi, ma a seconda del tipo di regolatore e del carico, possono servire.
Il trucco funziona grazie al fatto che inganniamo il regolatore,alzando il suo GND e facendogli quindi credere che la tensione di riferimento è più elevata; infatti se misuriamo la tensione a GND dei 4 regolatori avremo:
1: 0V
2: 0.66V
3: 1.32V
4: 4.7V
Nota: non sono un grande fan dei regolatori di tensione di questa famiglia, poiché hanno un’efficienza orribile, nel senso che tutto quello che scartano viene convertito in calore; normalmente mi oriento su convertitori DC/DC che utilizzano la stessa tecnica degli alimentatori switching, e sono enormemente più efficienti. Il trucco funziona anche con questi. Esempio di convertitore equivalente al 7805, 5V 1A: Tracopower TSR 1-2450 efficienza tra 84 e 94%.
Tratteremo i regolatori in un articolo apposito in futuro.
Evitare un regolatore
Se si può, perché no! Facciamo finta di avere un progetto che utilizza Arduino e che va alimentato a batterie, 4 pile alcaline standard AA da 1.5V l’una.
Non possiamo usare il barrel-jack poiché richiede una tensione minima di 7V (forse di più, non ricordo, non ho mai avuto interesse ad usarlo proprio perché per limitare la corrente impiega un regolatore) quindi Arduino lo dobbiamo alimentare direttamente sul piedino a 5V.
Sul fatto che non possiamo dargliene 6 siamo tutti d’accordo. Come si risolve il problema? Un resistore? Certo che no! La caduta di tensione sul resistore varia a seconda della corrente, quindi sarebbe una cattiva implementazione. La cosa lampante che viene in mente è appunto un regolatore di tensione, ovviamente. ..Ma anche no.
Visto che dobbiamo far cadere 1V, in teoria basterebbe un diodo:
oppure due in fila indiana:
tra l’altro queste due soluzioni, involontariamente, aggiungono un elemento di sicurezza: se per caso chi cambia la batteria la infila nel modo sbagliato, proteggiamo il circuito da una tensione inversa, che probabilmente farebbe danni. Ma con questo in mente, altra idea: un ponte di diodi:
in questo modo se l’utente sbadato mette la batteria al contrario, il cicruito non solo è protetto, ma funziona lo stesso.
Questo è un trucchetto che ho usato diversi anni fa quando ho frankenstainizzato un modello di treno elettrico in scala HO, mettendogli a bordo un Arduino e una radio a pacchetti per comandarlo da remoto: l’alimentazione sulle rotaie era sempre e ovunque presente, e non importava come il treno fosse girato: grazie al ponte di diodi l’alimentazione ricevuta era sempre corretta.
Bloopers
Parti incluse nelle prime stesure e che non erano sufficientemente serie per superare la validazione finale.
Il Diodo è un componente che viene in aiuto al progettista il quale, a fronte di eventi improvvisi e indesiderati, si trova nella condizione di dire ad alta voce cose sconvenienti: basta sostituire “Diodo” alla parola che verrebbe da dire, e si salva la faccia.
Il diodo è un semiconduttore (dal latino semo-: soggetto che non c’è completamente e -conduttore = conduttore, ma solo a volte) ed è dotato di due poli: Anodo e Catodo. […]
[…] come si vede, passa solo la semionda positiva, e questo è quello che volevamo, ma il diodo se ne trattiene una parte fissa. Questo fenomeno non è mai stato spiegato, ma qualcuno ipotizza che i Diodi, segretamente, stiano accumulando energia che gli servirà quando ci sarà la rivolta delle macchine contro l’uomo.
























